您现在的位置: 首页 | 污染防治 | 危险废物监管

长春市环境保护局关于发布《长春市2017年固体废物污染环境防治信息公告》的通知

时间: 2018-07-28 08:24 来源: 长春市危险废物管理中心
【字体: 打印

各有关单位:
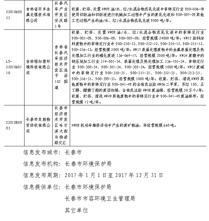
    根据《中华人民共和国固体废物污染环境防治法》《大中城市固体废物污染环境防治信息发布导则》的有关规定,市环保局编制了《长春市2017年固体废物污染环境防治信息公告》,现予发布。
 

                                         长春市环境保护局        
                                              2018年7月26日